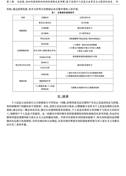
中国海商法研究
2025年3月第1期
建议使用ie8以上浏览器,在1024*768分辨率下浏览
跳转到:
第
页
共
117
页,当前第
0 - 1
页